新浪微博
腾讯微博
微信公众平台
设为首页
收藏本站
开启辅助访问
我收藏的网址
会员社区
官方热线:0474—4708035
×
关注微信公众号
搜索
搜索
文章
帖子
群组
用户
Hi, 欢迎报考卓资职中
我的账号
立即登录
没有账号?
马上注册
QQ登录
微信登录
首页
Portal
校园快讯
教育教学
党务公开
学生天地
招生考试
师资队伍
教学资源
学校介绍
学校动态
校内公告
教育新闻
学校荣誉
处室设置
领导班子
联系我们
教学动态
教学改革
规章制度
精品课程
管理公告
管理制度
德育工作
学生活动
大赛集锦
团委工作
专业设置
招生简章
高考资讯
就业指导
出国留学
十佳标兵
教师荣誉
教师园地
OFFICE学习
优秀教案
试卷分享
精品课件
全部
专业设置
招生简章
高考资讯
就业指导
出国留学
2020年宁夏招生专栏
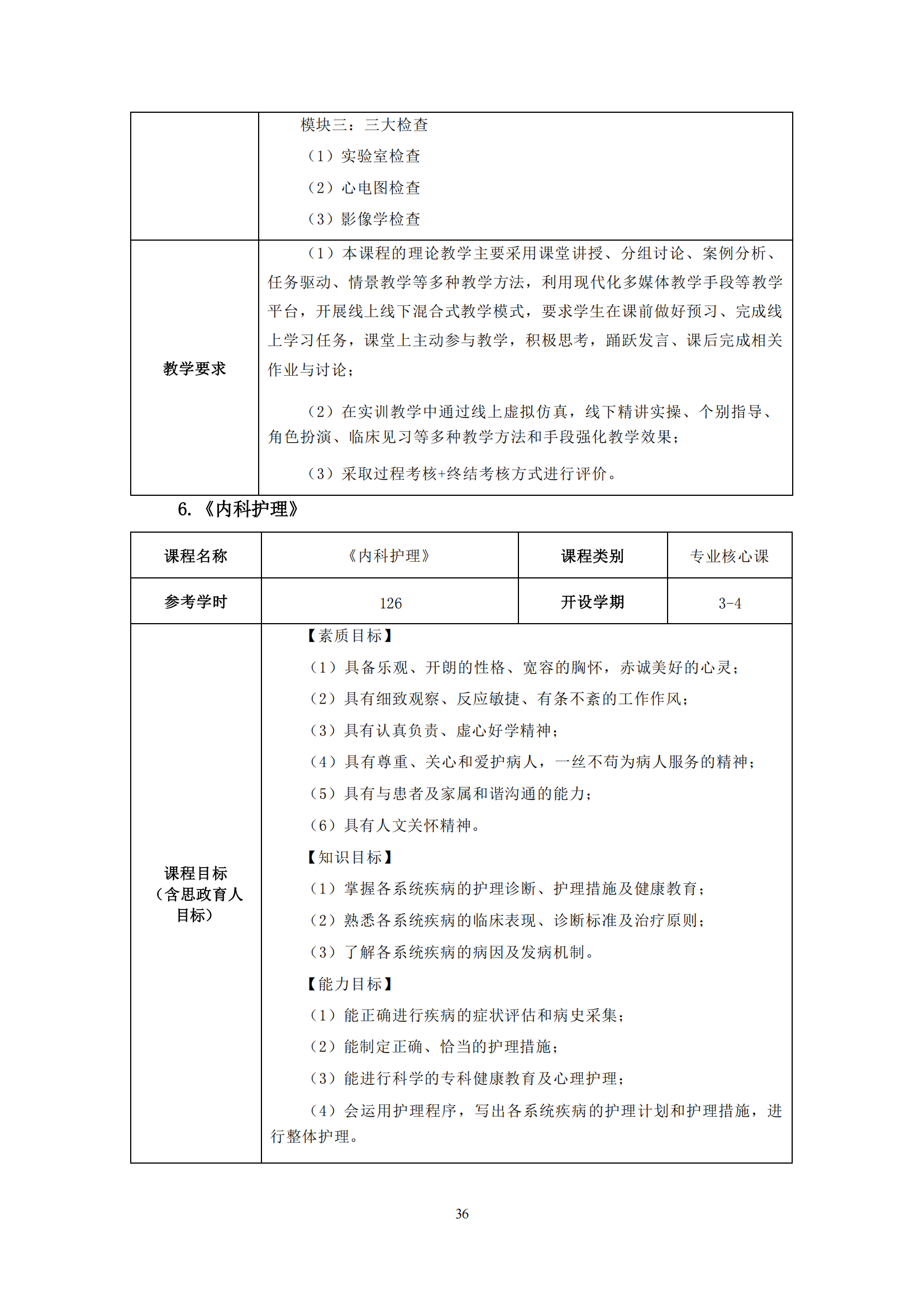
护理专业人才培养方案
2026-4-30 11:20
|
发布者:
温强
|
查看:
35
|
评论: 0
下一页
1
2
3
4
5
6
/ 6 页
下一页
分享到:
微信
QQ好友
新浪微博
QQ空间
腾讯微博
人人网
<
报名咨询
关注微信
在线报名
返回顶部
点击联系报名
在线时间:8:30-17:00
招生电话
0474—4708035
电子邮件
506057228@qq.com
扫一扫,关注我们
扫码在线报名